住宅の耐震化促進事業
4月6日現在、簡易耐震診断事業の受付準備中(4月中旬開始予定)です。
開始しましたら、本ホームページにてお知らせいたします。
令和8年度の「耐震改修促進計画」の改定に合わせて「丹波篠山市住まいの耐震化促進事業」の要綱を改正しました。
主な変更点
- 住宅所有者が高齢(60歳以上)の場合、二親等以内の親族も申込が可能
- 兵庫県住宅再建共済制度へ加入要件の廃止
- 戸建住宅の耐震改修工事費補助金上限額を100万円から115万円に引き上げ
- 共同住宅の耐震改修工事費補助金上限額を40万円/住戸から45万円/住戸に引き上げ
- 戸建住宅の簡易耐震改修工事費補助金上限額を50万円から60万円に引き上げ
はじめに
近い将来発生の可能性がある南海トラフ地震が起きた場合、丹波篠山市では最大震度5強の揺れや大きな被害が想定されています。
災害への備えとして、是非この機会にご活用ください。
丹波篠山市では、「簡易耐震診断推進事業」や「住まいの耐震化促進事業」にて、住宅の耐震化を推進しています。
事業概要版は次のファイルをご覧ください。
市民の皆さんには、補助制度も活用いただきながら、住宅の耐震化をされることをお勧めします。
丹波篠山市内に分布する御所谷断層を震源として、マグニチュード7.0、震度6強の地震が発生した場合揺れによる家屋被害(全壊425棟、半壊3,197棟)を想定
(「丹波篠山市地域防災計画」より)
「簡易耐震診断推進事業」について
住宅の耐震化を促進するため、耐震診断技術者が耐震診断を希望する住宅へ訪問し、調査・診断を行うことで耐震性のチェックを行います。
「丹波篠山市簡易耐震診断推進事業実施要綱」 (PDFファイル: 190.5KB)
対象住宅
昭和56年5月31日以前に着工した住宅
次のいずれかに当てはまる場合は対象外です。
- 過去に「丹波篠山市簡易耐震診断推進事業」で診断を受けた住宅
- ツーバイフォー工法、丸太組工法、プレハブ工法、コンクリートブロック造、混構造の住宅
- 住宅として使用されている延床面積が全体の2分の1以下である住宅
診断費用
申込者が1割負担(ただし、戸建て木造住宅については、申込者負担なし)
申込期限
令和8年度受付開始までしばらくお待ちください。(4月6日現在)
募集枠が無くなり次第終了しますので、ご了承ください。
申込~診断の流れ
- 「簡易耐震診断申込書」と「耐震診断技術者名簿」を印刷してください。
簡易耐震診断申込書(戸建て住宅)(リッチテキストフォーマット:82.6KB)
簡易耐震診断申込書_記入例(PDF:164.9KB)
【令和7年5月26日改訂】令和7年度簡易耐震診断技術者名簿(丹波地域抜粋)(PDFファイル:456.3KB)
【令和7年5月26日改訂】令和7年度簡易耐震診断技術者名簿(兵庫県全域)(PDFファイル:708.7KB)
- 「耐震診断技術者名簿」の中から耐震診断技術者を1名お選びください。
注意:申込前にご自身で、選んでいただいた耐震診断技術者に電話等で、当該業務を依頼できるか確認してください。 - 「簡易耐震診断申込書」に必要事項記入の上、「建築時期のわかる書類」「対象建築物の写真(四方から撮影したもの)」「位置図」を添えてご提出ください。
- 申込受理後、2~3週間後に、お選びいただいた耐震診断技術者から連絡がありますので、希望の診断日時をお伝えください。
- 指定日時に耐震診断技術者がお伺いして、調査を行います。
- 診断後、「耐震診断報告書」をお送りします。
簡易耐震診断の評価のめやす
- 1.0以上 安全です
- 0.7以上1.0未満 やや危険です
- 0.7未満 危険です
1.0未満の場合は耐震改修を検討してください。
申込みにご用意いただく書類
- 簡易耐震診断申込書
- 位置図(縮尺:2千分の1程度のもの)
- 現況写真(診断を受けようとする建築物を四方から撮影した写真)
- 申込には建築時期のわかる書類が必要です。下の1~5のいずれかを添付してください。
- 権利書の写し
- 家屋の登記簿謄本の写し
- 建築確認通知書の写し
- 固定資産税課税明細書の写し(固定資産税納税通知書に同封)
- 固定資産課税台帳の写し(丹波篠山市役所本庁舎1階 総合窓口で交付 手数料300円)※上記4が無い場合のみ必要。
「丹波篠山市住まいの耐震化推進事業」について
既存の住宅の耐震化を促進し、安全・安心なすまい・まちづくりを推進するため、住宅の耐震改修の計画づくりや耐震改修工事を実施される方に対して、その費用の一部を助成します。
契約後の補助金申請はできませんのでご注意ください。
申込期限
令和8年4月1日(水曜日) から 令和8年11月30日 (月曜日)まで
募集枠が無くなり次第終了しますので、ご了承ください。
住宅耐震改修計画策定費補助
1.対象となる方
対象となる住宅を所有し、耐震改修工事を意図される方
2.対象となる住宅
以下の条件をすべて満たす住宅で、共同住宅、賃貸住宅及び店舗等併用住宅も含まれます。
- ア 昭和56年5月31日以前に着工されたもの
- イ 違反建築物でないもの
- ウ 耐震診断の結果、「危険」「やや危険」と診断されたもの
3.対象となる費用
安全性を確保するための耐震改修計画の策定(補強設計及び工事見積書の作成)とそれに伴う耐震診断に要する費用
4.補助額
- 戸建住宅 対象となる費用の3分の2以内(限度額20万円)
- 共同住宅 対象となる費用の3分の2以内(限度額1戸あたり12万円)
住宅耐震改修工事費補助
1.対象となる方
対象となる住宅を所有し、所得が1,200万円(給与収入のみの場合は、給与収入が1,395万円)以下の市民の方(個人)
2.対象となる住宅
住宅耐震改修計画策定費補助と同じ
3.対象となる費用
- 地震に対する安全性を確保するための、次の一般型工事(附帯工事を含む)に要する費用
- ア 柱、はり、壁、筋かい及び基礎の補強
- イ 屋根の軽量化
- ウ 火打ち梁や構造用合板による床面の補強
- 1に併せて実施する内装工事費
ただし、次に掲げるものは対象外- ア 家具工事(作り付け家具も含む。)
- イ 照明器具、キッチン、ユニットバスの設置工事(ただし、撤去費は対象)
- ウ 建具工事(ただし、耐力壁の設置に伴い必要となる工事は対象)
耐震性能の改善により、改修後の耐震診断の結果が「安全(1.0以上)」となることが補助の条件となります。
4.補助額
戸建住宅
対象となる費用(50万円以上のものに限る)の5分の4以内(限度額115万円)
共同住宅
対象となる費用の5分の4以内(限度額1戸あたり45万円)
部分型耐震化補助 (簡易耐震改修工事費補助)
1.対象となる方
住宅耐震改修工事費補助と同じ
2.対象となる住宅
以下の条件をすべて満たす戸建住宅で、賃貸住宅及び店舗等併用住宅も含まれます。
- ア 昭和56年5月31日以前に着工されたもの
- イ 違反建築物でないもの
- ウ 耐震診断の結果、「危険」と診断されたもの
3.対象となる費用
耐震性能を改善するための耐震改修計画の策定(補強設計及び工事見積書の作成)とそれに伴う耐震診断に要する費用及び耐震改修工事に要する費用(50万円以上のものに限る。)
耐震性能の改善により、改修後の耐震診断の結果が「安全(1.0以上)」又は「やや危険(0.7以上1.0未満)」となることが補助の条件となります。
4.補助額
対象となる費用(50万円以上のものに限る。)の4/5以内(限度額60万円)
補助金交付申請方法
補助金交付申請は、丹波篠山市役所本庁舎2階 地域計画課までお願いします。
補助金交付申請様式は次のファイルをご覧ください。
計画策定補助金交付要綱様式 (Wordファイル: 45.4KB)
改修工事補助金交付要綱様式 (Wordファイル: 191.2KB)
簡易工事補助金交付要綱様式 (Wordファイル: 183.6KB)
補助金交付申請にあたっては、事前の打ち合わせが必要です。
件数に限りがありますので、あらかじめ電話等でお問い合わせください。
住宅改修業者登録制度
兵庫県の「住宅改修事業の適正化に関する条例」に基づき住宅改修業者の登録がされています。住宅耐震改修工事費補助、簡易耐震改修工事費補助は、この制度の登録を受けた業者によることが要件となっていますので、工事を依頼する際は下記登録業者リストを参考にしてください。
登録業者は、ひょうご住まいのサポートセンターのホームページで公開されています。
ひょうご住まいサポートセンター
〒650-0044 神戸市中央区東川崎町1-1-3 神戸クリスタルタワー6階
電話番号:078-360-2536
ファックス:078-360-2794
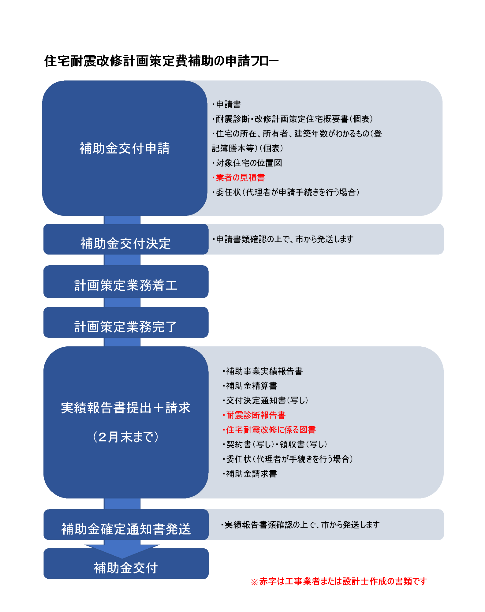
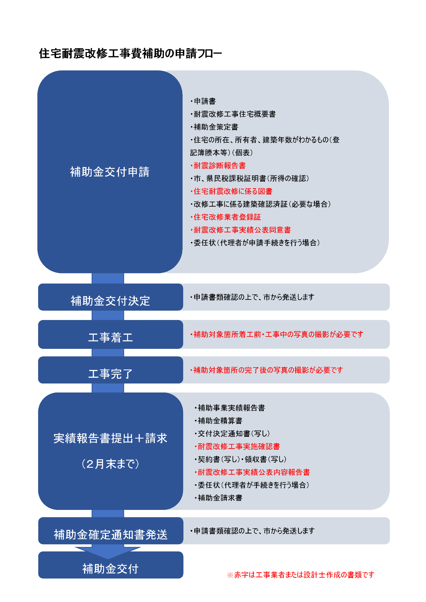
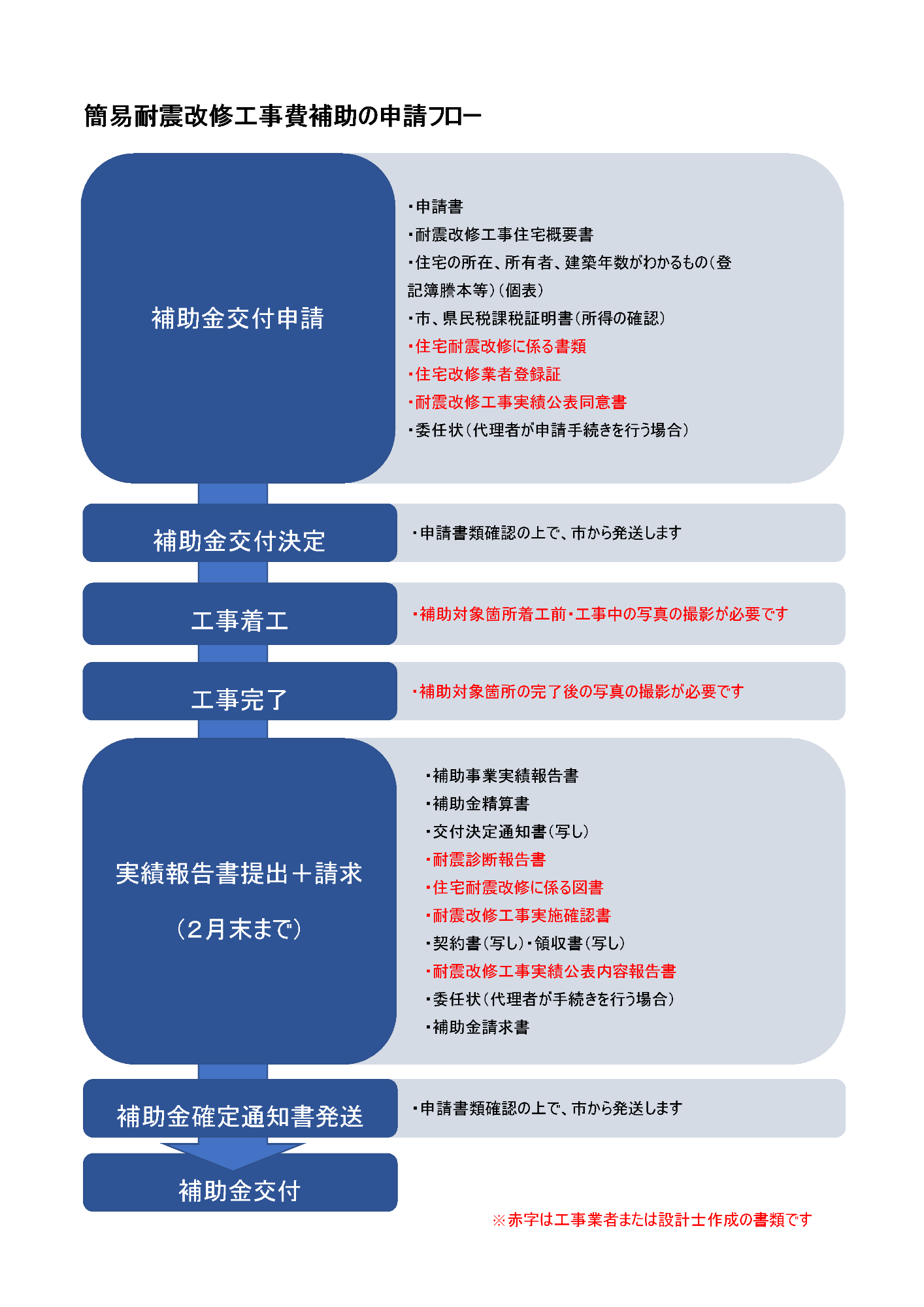
丹波篠山市住まいの耐震化促進事業補助金申請のフロー
補助金の交付にあたっては、工事契約前に「補助金交付申請」、工事完了後に「実績報告書」を提出する必要があります。
補助金の種別により、提出が必要となる書類が異なりますのでご注意ください。
住宅耐震改修計画策定費補助

住宅耐震改修工事費補助

簡易耐震改修工事費補助

関連リンクについて
上記以外に兵庫県が実施する制度もあります。詳しくは下記お問い合わせ先にお尋ねください。
兵庫県ホームページ
建築防災・耐震
https://web.pref.hyogo.lg.jp/town/cate3_261.html
この記事に関するお問い合わせ先
地域計画課 住宅政策係
〒669-2397 兵庫県丹波篠山市北新町41(本庁舎 2階)
電話番号:079-552-1118
メールフォームによるお問い合わせ









更新日:2026年04月06日