篠山市環境基本条例を施行しました
市の総合的な環境施策に関する基本理念や方針を定めた「篠山市環境基本条例」を、平成22年4月1日より施行しました。
本条例では環境施策に関する基本理念や方針、市、市民、事業者の責務等について定めています。
最近の環境問題は複雑多様化しており、市のあらゆる分野において、環境に配慮した取り組みが必要です。そして、市民、事業者の皆さんとともに取り組みを進めていく必要があります。
これからは、篠山市環境基本条例の理念のもと、豊かな自然と文化の恵みを実感できる全国に誇れる「環境先進都市・篠山」を目指し、より一層取り組みを進めてまいります。
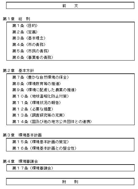
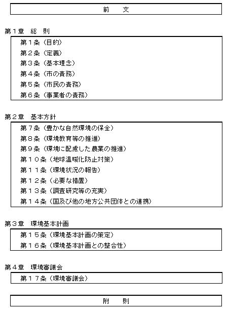
篠山市環境基本条例の構成と概要
(1) 前文
法令等の条項の前に置かれている文章で、制定の趣旨や基本原則などを記しているとともに、篠山の環境はこうあってほしいという思いが込められた前文です。
(2) 第1章 総則(第1条~第6条)
本条例制定の目的や、用語の意義、基本理念、市・市民および事業者の責務について定めています。
(3) 第2章 基本方針(第7条~第14条)
自然環境の保全や環境教育等の推進、調査研究の充実等、市が環境の保全と創造に関して推進するべき施策の基本的な方針について定めています。
(4) 第3章 環境基本計画(第15条~第16条)
環境保全に関する施策を長期的な観点から計画的に推進するために策定する環境基本計画について定めています。
(5) 第4章 環境審議会(第17条)
環境の保全と創造に関して必要な事項を審議する機関である環境審議会の組織について定めています。

篠山市環境基本条例の構成 拡大画像 (JPEG: 46.1KB)










更新日:2020年03月30日